[汽车之家 资讯] 汽车之家的网友们,新年好!回顾2021年,疫情依旧肆虐,但我们积极响应防疫政策,全力做好疫情防控工作,我想很多人对这一年发生的事情,都存有更深刻的记忆。如今,辞旧迎新元旦到,汽车之家为您奉上2022年与您息息相关的汽车产业新政,希望能够在新一年的买车、用车生活中提供一臂之力。如果您对本期内容感兴趣,就一起看下去吧~

| 2022年汽车新政一览表 | |||
| 序号 |
政策 | 来源 | 实施时间 |
| 1 | 道路交通安全违法行为记分规则调整 | 《道路交通安全违法行为记分管理办法》 | 2022年4月1日起 |
| 2 | 私家车新车上牌免查验 | 《机动车登记规定》 | 2022年5月1日起 |
| 小客车登记全国“一证通办” | |||
| 车辆信息变更“跨省通办” | |||
| 3 | 大中型客货车驾驶证全国“一证通考” | 《机动车驾驶证申领和使用规定》 | 2022年4月1日起 |
| 恢复驾驶资格考试“跨省可办” | |||
| 新增轻型牵引挂车准驾车型 | |||
| 优化驾驶证考试内容和项目 | |||
| 4 | 新生产乘用车需要强制安装EDR(黑匣子) | 《机动车运行安全技术条件》 | 2022年1月1日起 |
| 5 | “新三包”政策实施 | 《家用汽车产品修理更换退货责任规定》 | 2022年1月1日起 |
| 6 | 新能源补贴退坡30% | 《关于2022年新能源汽车推广应用财政补贴政策的通知》 | 2022年1月1日起 |
| 7 | 自动驾驶国标正式实施 | 《汽车驾驶自动化分级》 | 2022年3月1日起 |
| 8 | 北京、广州小客车指标总量、比例调整 | 《关于2022年小客车指标总量和配置比例的通告》 | 2022年起 |
| 《广州市交通运输局关于增加2022年度中小客车增量指标配置额度的通告》 | |||
| 9 | 多地发布电动自行车“新规” | 《电动自行车管理条例》 | 2022年1月1日起 |
| 10 | 旧标准电摩停止销售 | 《电动摩托车和电动轻便摩托车安全要求》 | 2022年1月1日起 |
| 11 | 我国取消乘用车制造外资股比限制 | 《外商投资准入特别管理措施(负面清单)(2021年版)》 | 2022年1月1日起 |
| 《自由贸易试验区外商投资准入特别管理措施(负面清单)(2021年版)》 | |||
1、道路交通安全违法行为记分规则调整,推行学法减分措施,优化调整记分分值等

公安部发布了新制修订的《道路交通安全违法行为记分管理办法》(简称“《办法》”),该《办法》将从2022年4月1日起实施,对记分管理制度进行了系统调整和完善。具体如下:
一是推行学法减分措施。对参加道路交通安全法律、法规和相关知识学习且经考试合格,或者参加公安交管部门组织的交通安全公益活动,符合扣减记分条件的,可以从已累计记分中扣减记分,一个记分周期内最高可扣减6分。
二是优化调整记分分值。在保持对酒后驾驶、交通肇事致人伤亡后逃逸、使用伪造变造牌证等严重妨碍交通安全的违法行为管理力度的前提下,降低了部分交通违法行为记分分值,删除了驾车未放置检验标志、保险标志等交通违法行为记分。
三是调整满分学习考试制度。严格多次记满12分驾驶人学习和考试,对一个记分周期内多次记满12分的,延长学习时间,增加学习内容,增加考试科目,对多次违法驾驶人加强教育管理。
由此来看,新修订的《办法》更加人性化了,并坚持宽严相济,强化教育引导。虽然《办法》对管理制度进行了调整,但这样做也并非管理松弛,更需要驾驶员提升自觉性。总之,无论《办法》如何调整,我们还是要牢记“道路千万条,安全第一条,行车不规范,亲人两行泪。”安全驾驶,没毛病!
2、私家车新车上牌免查验、小客车登记全国“一证通办”、车辆信息变更“跨省通办”

公安部新制修订的《机动车登记规定》于2022年5月1日起实施。在固化车辆检验“全国通检”、二手车异地交易登记、检验标志电子化等改革措施基础上,又新推出了不少便民措施。主要包括以下方面:
第一,推行私家车新车上牌免查验。对小微型非营运载客汽车在出厂时查验车辆,实现生产企业与公安交管部门共享车辆信息的,群众办理注册登记时免予交验机动车。积极推行互联网登记服务新模式,实现网上售车、网上选号、网上登记,便利群众快捷上牌,助力汽车行业发展。
第二,推行小客车登记全国“一证通办”。对在户籍地以外办理小微型非营运载客汽车注册登记的,申请人可以凭居民身份证“一证通办”,无需再提交居住证明。对于已经实施小客车总量调控的地方,仍需按当地政策执行。
第三,推行车辆信息变更“跨省通办”。对变更货车加装尾板、残疾人用车加装辅助装置、小客车加装行李架等情形,群众可以在车辆所在地申请办理,无需返回登记地验车。
在《机动车登记规定》中,给我们带来3项便利车辆登记新措施。无论是新司机还是老司机,都能实现快上车,减少了办证等待的时间。
3、大中型客货车驾驶证全国“一证通考”、恢复驾驶资格考试“跨省可办”、新增轻型牵引挂车准驾车型等

公安部新制修订的《机动车驾驶证申领和使用规定》于2022年4月1日起实施,主要推出4项驾考领证新措施。
一是推行大中型客货车驾驶证全国“一证通考”。对在户籍地以外申领大中型客货车驾驶证的,申请人可以凭居民身份证“一证通考”,无需再提交居住证明。
二是恢复驾驶资格考试“跨省可办”。对驾驶证超过有效期未换证被注销不满两年的,申请人可以向全国任一地申请参加科目一考试,恢复驾驶资格,更好满足群众异地考试换证需求。
三是优化驾驶证考试内容和项目。对持有小型自动挡汽车驾驶证增驾小型汽车,或者持有摩托车驾驶证增驾其他类型摩托车的,只考试科目二和科目三,优化考试程序。
四是新增轻型牵引挂车准驾车型。新增准驾车型“轻型牵引挂车”,允许驾驶小型汽车列车,更好满足群众驾驶房车出游需求,促进房车旅游新业态发展。
驾考领证新措施正式实施后,想要考证的朋友再也不需要劳途奔波了。目前诸多措施已经向便捷化进行转变,节约了办事成本,这才是对广大民众最大的利好。
4、“黑匣子”全面上车,事故推诿门都没有!
根据《机动车运行安全技术条件》国家标准第2号修改单要求,自2022年1月1日起,新生产的乘用车需要强制安装EDR(汽车事件数据记录系统)或配备符合规定的DVR(车载视频行驶记录系统)。

什么是EDR?它就是汽车事件数据记录系统,也是我们俗称汽车"黑匣子",用于记录车辆碰撞前、碰撞时、碰撞后三个阶段中汽车的运行关键数据。
它一方面可追溯可以直观地判定事故的原因,避免车企和车主对事故归因互相推诿,另一方面也能对保险理赔等提供重要的信息。

不过需要注意的是,EDR≠行车记录仪。这两者之间最大的区别,就在于对隐私安全的保护。EDR不能进行声音、图像的采集,只会记录车辆状态,而且一般只会记录事故发生前后数十秒的数据,因此隐私安全问题无需担心。
据工信部披露,EDR功能要求分为AB两个阶段,即将推行的第一阶段,新生产车辆所搭载的EDR需满足可读取纵向加速度、ABS状态、发动机转速、安全带状态、踏板位置等23项数据,而下一阶段可读取数据或将增至50项。未来,监管也将加大力度完善相应规章制度,保护数据安全,维护消费者与车企的合法权益。
当前,关于汽车安全性问题的事件鲜有发生。往往在这些案件中,由于数据缺乏真实性,导致险情的真实无法得到还原。因此,对于车辆安全性事故所涉及到的责任判定,更是无法定责。由此来看,黑匣子的普及对于汽车安全问题有着至关重要的意义。(更多阅读:《元旦之后黑匣子 将成你的新车标配(1)》了解更多详情)
5、“新三包”政策实施,重要部件质量问题七天无理由退货
新版《家用汽车产品修理更换退货责任规定》,即“三包政策”,于2022年1月1日正式实施。新“三包政策”在原有的基础上进行了较大幅度的调整,对经营者提出更加严格的责任要求,扩大了家用汽车三包范围等。

同样在2022年1月1日,新版的《家用汽车产品修理更换退货责任规定》也将正式实施,相比老《汽车三包》,其在核心要求上做出了修改。具体改变如下:
第一,明确了年限。从2022年起,“新三包政策”的年限将从交付日期起计算,而并非此前模糊不清的“开具发票之日”或“上牌之日”等,这就避免了部分延迟交付的车型可能产生的争议。
第二,扩大家用汽车三包范围。动力蓄电池、行驶驱动电机等也进入了主要零部件行列。这也意味着,新能源车型的质量问题同样适用于“7日退换”规定。
第三,对经营者提出严格要求。家用汽车自三包有效期起算之日起7日内,出现因质量问题需要更换发动机、变速器、动力蓄电池、行驶驱动电机或者其主要零部件等情形的,销售者应当按照消费者的选择予以免费换车或者退车。
与此同时,三包有效期内同一质量问题累计修理超过5次或者整车累计修理时间超过35日予以换车的限定条件,缩减为4次、30日。

第四,退换车后还需赔偿消费者的车辆登记费用;扣除相应折旧后的加装、装饰费用;相关服务费等损失。
最后,新三包政策强调并明确了禁止“强制保养”的行为,经营者不得限制消费者自主选择对家用汽车产品维护、保养的企业,并将其作为拒绝承担三包责任的理由。
新“三包政策”的明确对广大消费者而言,绝对是利好的大事件,它不仅明确了责任时间,并将责任范围和内容进行了强调,消费者可以凭借新政策更好地维护自身利益。
㊣6、新能源补贴退坡30%
财政部、工业和信息化部、科技部、发展改革委等四部门联合发布了《关于2022年新能源汽车推广应用财政补贴政策的通知》(简称“《通知》”),其中文中提到,2022年,新能源汽车补贴标准在2021年基础上退坡30%。

具体来看,2022年新能源汽车补贴中,纯电动汽车续航在300km(含)到400km的车型补贴为0.91万元,续航在400km(含)以上的车型补贴为1.26万元,插电式混合动力乘用车(含增程式),NEDC纯电续航里程在50km(含)以上车型补贴为0.48万元。
对比2021年新能源汽车补贴中,纯电动汽车续航在300km(含)到400km的车型补贴为1.3万元,续航在400km(含)以上的车型补贴为1.8万元,插电式混合动力乘用车(含增程式),NEDC纯电续航里程在50km(含)以上车型补贴为0.68万元。
另外,2022年度政策同样要求新能源乘用车补贴前售价须在30万元以下(含30万元),“换电模式”车辆不受此规定。
值得注意的是,该《通知》明确政策终止日期。根据《财政部 工业和信息化部 科技部 发展改革委关于完善新能源汽车推广应用财政补贴政策的通知》(财建〔2020〕86号)“综合技术进步、规模效应等因素,将新能源汽车推广应用财政补贴政策实施期限延长至2022年底”要求,为保持新能源汽车产业良好发展势头,综合考虑新能源汽车产业发展规划、市场销售趋势以及企业平稳过渡等因素,2022年新能源汽车购置补贴政策于2022年12月31日终止,2022年12月31日之后上牌的车辆不再给予补贴。同时,继续加大审核力度,做好以前年度推广车辆的清算收尾工作。
关于补贴退坡已经是老生常谈的问题了,这可以说是必然趋势。不过,近年来随着新能源汽车产品的技术与品质不断提高,消费者在购买车辆时也愈发理性,很多消费者并非将“补贴”作为购车的必要因素,反而产品实力和后续服务才是关键因素,所以说,品质才是硬道理。
7、自动驾驶国标正式实施
国家市场监督管理总局出台的《汽车驾驶自动化分级》国家标准,将于2022年3月1日起正式实施。

综合考量动态驾驶任务、最小风险策略和设计运行范围等多个维度,将汽车驾驶自动化等级划分为0-5级,此外,这项国标还明确了各级别下驾驶员应承担的驾驶责任。

比如在开启自适应巡航控制功能后,驾驶工作需要驾驶员与驾驶自动化系统共同完成。驾驶员还应承担突发事件探测与响应的责任,并在需要时介入动态驾驶任务,以确保车辆与乘客的安全。
而3级自动驾驶开始,目标和事件探测和响应的对象从驾驶员变为了系统,动态驾驶任务后援也从驾驶员变为了动态驾驶任务后援用户。这意味着,在有条件自动驾驶情况下,已允许驾驶员脱手,只需要在必要时接管驾驶。
随着自动驾驶新国标系统和全面地对分级进行描述,这将有利于增进消费者对自动驾驶技术的理解,促进自动驾驶产业的发展,同时还能进一步改善消费者针对自动驾驶出现滥用、误用现象,提升驾驶安全。
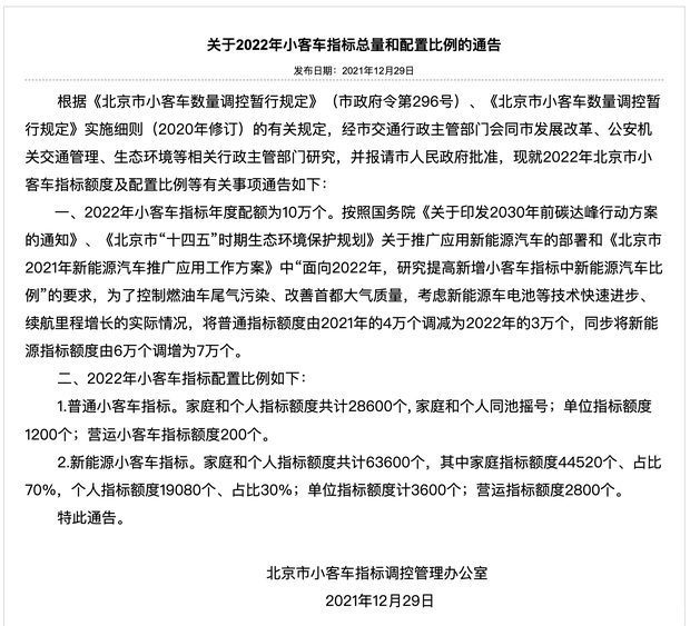
8、北京、广州小客车指标总量、比例调整

北京市小客车指标办公布了2022年北京市小客车指标具体情况,其中2022年度配额为10万个,按照相关规定,北京将普通指标额度由2021年的4万个调减为2022年的3万个,同步将新能源指标额度由6万个调增为7万个。
除去单位指标,普通小客车指标方面,家庭和个人指标额度共计28600个,家庭和个人同池摇号;新能源指标方面,家庭和个人指标额度共计63600个。

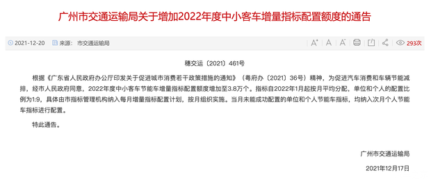
此外,广州市交通运输局发布了《关于增加2022年度中小客车增量指标配置额度的通告》(以下简称《通告》),明确2022年度中小客车节能车增量指标增加至3.8万个。
根据《广州市中小客车总量调控管理办法》规定,每年常规增量指标配置额度为12万个,其中普通车指标6万个以摇号方式配置、4.8万个以竞价方式配置,节能车(指符合一定条件的非插电混合动力汽车)指标1.2万个以摇号方式配置。而新能源车指标未纳入增量指标管理,可免摇号、免竞价直接配置。
《通告》明确,2022年节能车增量指标增加至3.8万个,即额外增加了2.6万个,调整后全年中小客车增量指标将增加至14.6万个。
《通告》显示,2022年节能车增量指标自2022年1月起按月平均分配,即每月配置约三千个,单位和个人的配置比例为1:9。当月未能成功配置的单位和个人节能车指标,均纳入次月个人节能车指标进行配置。
部分地区小客车指标的调整,主要也是因地制宜进行小客车指标的投放。不过这样一来,这些地区的朋友想要拥有一台燃油车,则需要更多的“好运气”了。那么,你会转战新能源汽车阵营吗?评论区聊聊~
9、多地发布电动自行车“新规”
随着2022年到来,部分城市针对电动车也发布了诸多新规定,这里是否有你所在的城市,一起来看看吧~

第一、海南、东莞实施《电动自行车管理条例》。其中,海南方面要求:电动自行车上牌,实施电子化管理,电摩要持证上路,电动车还不能进入电梯。东莞方面要求:电动自行车在做好车辆上牌登记后,即可上路,此外对于超标车的过渡期也做了明确说明。
第二,安徽阜阳明确电动车上牌费用。此前海南、合肥等地推出免费上牌政策之后,不少人会认为电动车上牌均为免费的。事实上,也有不少城市实施收费上牌。其中,安徽阜阳明确了电动车上牌的费用,国标车收取12元/车,非标车收取32元/车。
第三,安徽合肥严查无牌电动车上路。为了更好地推进新国标政策,帮助超标车的合理过渡,不少城市加强了针对非标车的车辆登记。如安徽合肥已明确表示:明年1月起,将严查无牌电动车上路。
第四,山东东明禁止三轮车、老年代步车上路。当前,各地对于三轮车、老年代步车的查处日趋严格。山东东明地区发布了通告:2022年1月1日起,将正式实施”三小车辆“禁行工作。
第五,严查超标、无牌三轮车/四轮车上路。2022年1月开始,福建连城明确表示:对于超标三轮、四轮将实施严格管理,查到就拖车处理。河南南阳也明确表示:未在上牌期内做车辆登记的无牌三轮、四轮车将会严查,不允许上路行驶。
由此可见,各地对电动车的管理愈加规范,与此同时,针对无牌电动车、三轮电动车和老年代步车的查处力度也更加严苛。这样的严格管理保障了车辆的安全使用,提升了道路安全性。
10、旧标准电摩停止销售

据工信部消息,不符合GB 24155-2020《电动摩托车和电动轻便摩托车安全要求》要求的所有电摩产品,自《公告》发布之日起(2021年1月29日)暂停生产,自2022年1月1日起停止销售。

这意味着,凡是不按新标准GB 24155-2020生产销售的电轻摩、电摩产品,公告目录有效期将于2021年12月31日截止,并不得继续延期,2022年1月1日起终端将无法上牌。
在此提醒消费者,此前购买的旧标准GB24155-2009电轻摩、电摩产品,即合格证出厂日期为2021年1月29日之前的产品,必须在2021年12月31日前完成上牌,逾期合格证将失效。
11、我国取消乘用车制造外资股比限制
2022年1月1日起,我国将取消乘用车制造外资股比限制,以及同一家外商可在国内建立两家及两家以下生产同类整车产品的合资企业的限制;取消外商投资卫星电视广播地面接收设施及关键件生产的限制,自贸试验区市场调查领域、社会调查领域探索放宽外资准入。

国家发展改革委、商务部12月27日对外发布《外商投资准入特别管理措施(负面清单)(2021年版)》、《自由贸易试验区外商投资准入特别管理措施(负面清单)(2021年版)》自2022年1月1日起施行。
2021年版全国和自贸试验区外资准入负面清单进一步缩减至31条、27条,压减比例分别为6.1%和10%。这是我国连续第五年修订全国和自贸试验区负面清单。负面清单越减越短,开放大门越开越大。

取消乘用车制造外资股比限制看似和我们切身利益没有那么大的关系,但这个管理措施的实施,意味着汽车产业将不再限制一家外商企业只能最多有两家合作伙伴。这是不是意味着,除了我们熟悉的南北大众、一丰和广丰外,更多的合资伙伴也要出现了呢?同时像华晨宝马等企业的股比也将在接下来进行调整。那么,未来您购买的车,也许会是新合资公司生产的。
全文总结:
好了,以上就是2022年度最值得您关注的汽车产业政策,可以看到,2022年度部分政策将于1月1日期正式实施,但也有一小部分政策需要一部分过渡期。总的来看,今年政策愈加严苛,但也更加人性化、合理化,同时也更加贴近我们实际用车的方方面面。
进入到2022年,汽车之家车闻团队依旧提醒您,注意行车安全!看完这2022年汽车新政,您有什么感悟呢?欢迎在评论区与我们互动吧~文章最后,祝您在新的一年里,平安喜乐,万事顺遂,我们将继续与您携手前行。(消息来源:新华社、央视新闻、北京日报社、《新能源趋势》等;编译/汽车之家 李娜)